
我院举办第六届“紫经杯”研究生科技论坛学术论文大赛

我院举办第六届“紫经杯”研究生科技论坛学术论文大赛

我院举办第六届“紫经杯”研究生科技论坛学术论文大赛

我院举办第六届“紫经杯”研究生科技论坛学术论文大赛
12月3日下午,william威廉中文第六届“紫经杯”研究生科技论坛学术论文大赛决赛在仙林校区德经楼307会议室成功举办。本次论文大赛决赛采用线上线下相结合的模式进行。参赛选手通过腾讯会议线上答辩,评委老师现场连线指导,william威廉中文部分研究生现场观摩学习。校党委研究生工作部副部长、研究生院副院长华凌志,william威廉中文党委副书记贾亦璞,william威廉中文副院长崔向阳对研究生科技论坛论文大赛进行了全程指导并参加决赛现场的活动。崔向阳教授、李刚教授、周元春老师、赵爱栋老师、戴嘉老师应邀担任决赛现场的学术评委。william威廉中文部分研究生和本科生到现场观摩学习。本次研究生科技论坛学术论文大赛由william威廉中文研究生会承办,学术论文大赛决赛由学院研究生会宣传部张璐主持。
华凌志副部长首先讲话,他代表党委研究生工作部、研究生院向参与此次论文大赛的全体师生表达了诚挚的欢迎与问候,同时对william威廉中文举办“紫经杯”研究生科技论坛学术论文大赛所取得的成绩给予充分的肯定。他回顾了 “紫经杯” 的发展历程,指出历经多年的打磨与积淀,该赛事在内涵建设与品牌影响力上均实现了跨越式发展,如今已成为学校研究生交流学术思想、碰撞创新火花、展示科研能力的重要阵地。
学院党委副书记贾亦璞发表了热情洋溢的讲话。贾书记表示“紫经杯”科技论坛影响力日渐扩大,收到了来自全国多地高校硕、博研究生的优秀稿件,同时对大家在学术探索过程中展现出的拼搏韧劲和钻研精神给予了高度赞扬。她深刻指出,创新是科研工作的核心生命力,也是新时代赋予青年学子的重要使命,年轻一代思维活跃、敢于探索,正是科研创新中最宝贵的优势。
论文大赛决赛分为论文陈述、评委打分、专家点评三个环节。10位参赛选手依照抽签顺序进行8-10分钟的论文陈述,分别从选题背景、实证方法、研究结论及未来展望等方面向评审专家充分展示了自己的研究成果。评委专家围绕数据来源、研究方法、实证结果等维度,结合选手的研究成果质量、逻辑表达能力等多方面表现进行综合评判,最终给出相应分值。
答辩结束后,李刚教授对答辩选手的表现进行了总结点评,并从选题、数据及人工智能与学术研究关联三方面分享见解,同时期许赛事能涌现更多优质论文。
最后,崔向阳副院长宣布选手最终成绩与比赛结果,并对获奖选手表示祝贺。
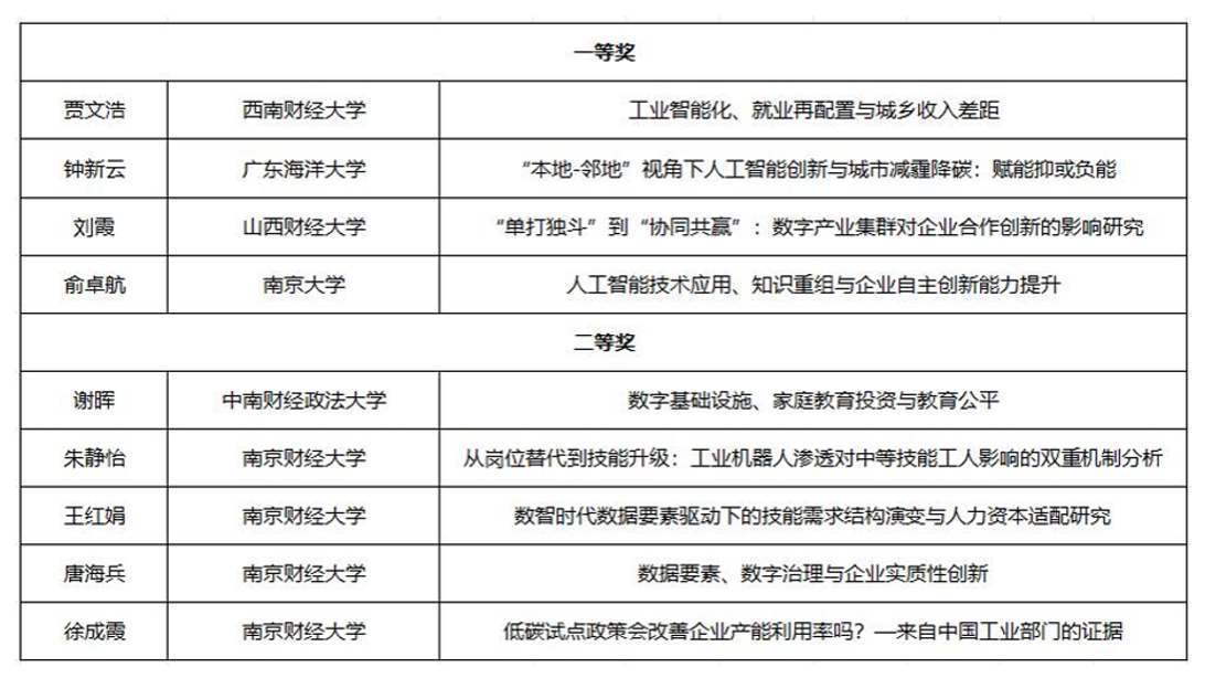
据悉,本次学术论文大赛是我校第八届研究生科技文化节立项活动,也是我院连续第六年举办“紫经杯”研究生科技论坛学术论文大赛。本次论文大赛的主题是“数智时代经济理论的创新与实践”。自2025年11月初起,论文大赛承办者面向全国各高校财经类专业在读研究生及高年级本科生征集稿件,总计收到来自清华大学、南开大学、中国人民大学、南京大学等全国多所高校符合要求的稿件80余篇。经多名专家匿名评审,共遴选出32篇优秀论文入围,其中,总分排名1-10的同学进入总决赛,通过现场答辩最终决出4名一等奖和5名二等奖。
附:第六届“紫经杯”研究生科技论坛学术论文大赛决赛获奖名单
